Springe auf Hauptinhalt Springe auf Hauptmenü Springe auf SiteSearch
Wärmepumpenkaskaden

Gemeinsam noch effizienter

Der Einsatz von Wärmepumpenkaskaden ist vor allem überall dort möglich, wo große Heizleistungen erforderlich sind, der Heiz-, Warmwasser- und Kühlbedarf stark schwankt oder parallel gedeckt werden muss oder Großwärmepumpen an ihre Leistungsgrenze stoßen.

Bei einer Kaskadenschaltung werden projektorientiert mindestens zwei Wärmepumpen hydraulisch und regelungstechnisch so miteinander gekoppelt, dass sie die jeweilige Aufgabenstellung möglichst zuverlässig, energieeffizient und kostengünstig erfüllen können. Die Bandbreite der Anwendungsfälle reicht von Mehrfamilienhäusern und größeren Wohnungsbauobjekten über Büro-, Verwaltungs- und Hotelgebäude bis hin zu gewerblichen Objekten. Auch große Einfamilienhäuser mit besonderen Anforderungen können vom Einsatz einer Wärmepumpenkaskade profitieren.

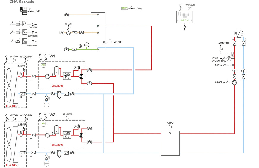
1 Aus dem Hydraulikschema wird ersichtlich, dass die Wärmepumpen W1 und W2 immer nur einen Betriebsmodus darstellen können. Das ist empfehlenswert, wenn hohe Warmwasser-, Heiz- oder Kühlbedarfe existieren. Aber es kann nicht unterbrechungsfrei gekühlt und gleichzeitig Warmwasser bereitet werden.

Bild: Wolf

1 Aus dem Hydraulikschema wird ersichtlich, dass die Wärmepumpen W1 und W2 immer nur einen Betriebsmodus darstellen können. Das ist empfehlenswert, wenn hohe Warmwasser-, Heiz- oder Kühlbedarfe existieren. Aber es kann nicht unterbrechungsfrei gekühlt und gleichzeitig Warmwasser bereitet werden.
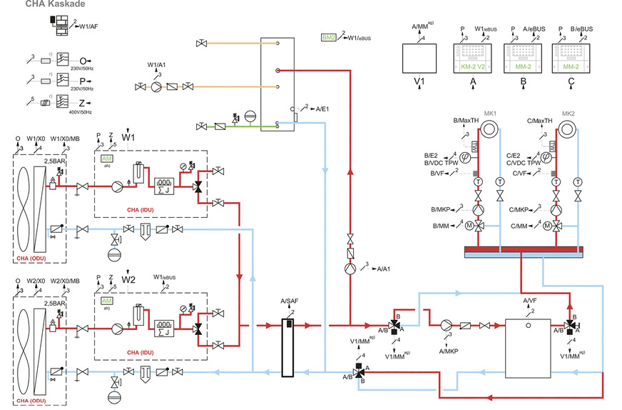
2 Das Hydraulikschema zeigt: Die erste Wärmepumpe unterstützt den Warmwasserbetrieb; die zweite Wärmepumpe kann währenddessen parallel heizen oder kühlen. Wird kein Warmwasser angefordert, so können sich auch beide Wärmepumpen (abhängig von der Lastanforderung) im Heiz- oder Kühlbetrieb befinden.

Bild: Wolf

2 Das Hydraulikschema zeigt: Die erste Wärmepumpe unterstützt den Warmwasserbetrieb; die zweite Wärmepumpe kann währenddessen parallel heizen oder kühlen. Wird kein Warmwasser angefordert, so können sich auch beide Wärmepumpen (abhängig von der Lastanforderung) im Heiz- oder Kühlbetrieb befinden.

Wo liegen die Vorteile?

Am häufigsten kommt die Kombination mehrerer Luft/Wasser-Wärmepumpen zum Einsatz. Die generellen Vorteile einer Wärmepumpenkaskade sind:

  • Der Einsatz kleinerer und kaskadierbarer Wärmepumpen kann – bezogen auf die Investitionskosten – günstiger sein als der von projektbezogen gefertigten Spezialmodellen und von bestimmten Großwärmepumpen.
  • Es besteht aktuell die Möglichkeit einer staatlichen Förderung des Kaskadensystems, insbesondere im Rahmen der
    „Bundesförderung für effiziente Gebäude“ (BEG) für Wohn- und Nichtwohngebäude.
  • Der redundante Betrieb mehrerer Wärmepumpen kann die Betriebssicherheit erhöhen. Sollte ein Aggregat ausfallen oder eine Wartung notwendig werden, lässt sich die Gesamtanlage weiter betreiben – meistens sogar ohne spürbare Nachteile für die Nutzer bzw. Betreiber. Dies ist z. B. in vermieteten (Wohn-)Gebäuden mit Blick auf die Zufriedenheit der Bewohner und potenziell drohenden Mietkürzungen ein nicht zu unterschätzender Vorteil.
  • Eine Kaskade mit intelligenter Einschalt- und Laufzeitoptimierung erhöht die Lebensdauer. Wartungsintervalle verlängern sich dabei und die Ausfallwahrscheinlichkeit sinkt.
  • Ist in Objekten phasenweise gleichzeitig eine hohe Heizleistung für Raumwärme und zur Warmwasserbereitung notwendig und/oder besteht an heißen Tagen zudem Bedarf nach einem kontinuierlichen Kühlbetrieb, lassen sich solche Anforderungen in der Regel nur mit einer Kaskade effizient lösen.
  • Die Anpassung der produzierten Leistung an die jeweils tatsächlich benötigte Heizleistung (Teillastbetrieb) ist insbesondere mit kaskadierten, modulierenden Modellen wesentlich besser möglich als z. B. mit einer Großwärmepumpe, die nur ein- oder zweistufig arbeitet. Liegt ein nur sehr geringer Leistungsbedarf vor, schalten sich nicht benötigte Wärmepumpen des Verbundes aus. Mit diesen und weiteren Strategien kann sich die energetische Effizienz in bestimmten Fällen, insbesondere während der klimatischen Übergangszeit, erheblich verbessern.
  • Der Einsatz mehrerer Wärmepumpen mit kleiner Leistung ermöglicht die Nutzung von selbst erzeugtem Photovoltaikstrom. Dies gilt insbesondere in Phasen, in denen nur geringe Leistungen durch die PV-Anlage zur Verfügung gestellt werden können.
  • Kommen im Freien aufgestellte Luft/Wasser-Wärmepumpen zum Einsatz, wird im Gebäude selbst nur relativ wenig Platz für das Wärmeerzeugungssystem benötigt. Meist arbeiten die kleineren Modelle auch leiser als eine typische Großwärmepumpe. Dies kann z. B. in Wohngebieten ein großer Vorteil sein.
  • Die Größe der Pufferspeicher kann generell kleiner ausfallen als bei der Planung von Einzelgeräten, da die Pufferdimensionierung hinsichtlich Abtauenergie und Spitzenglättung eine untergeordnete Rolle spielt.
  • Der Kaskadenmanager Wolf KM-2 V2 übernimmt die Regelintelligenz für bis zu fünf Wärmepumpen.

    Bild: Wolf

    Der Kaskadenmanager Wolf KM-2 V2 übernimmt die Regelintelligenz für bis zu fünf Wärmepumpen.

    Flexible Einsatzmöglichkeiten

    Um flexibel hohe Ansprüche für Warmwasser, Heizung oder Kühlung zeitlich getrennt oder parallel zu erfüllen, werden die Wärmepumpen an einen gemeinsamen Vorlauf angebunden, der dann beispielsweise in einer hydraulischen Weiche mündet.

    Eine hydraulische Weiche kann vor allem folgende Vorteile bieten:

  • Trennung von Primärkreis (Wärmepumpenseite) und Sekundärkreis (Haustechnik- bzw. Verteilerseite) für einen sicheren Betrieb
  • Geringes Volumen im Vergleich zu (Trenn-) Pufferspeichern, sodass die einzelnen Wärmepumpen schnell zwischen den erforderlichen Betriebsmodi (Warmwasser, Heizen, Kühlen) umschalten können
  • Aufgrund der hohen Flexibilität einer Wärmepumpenkaskade lässt sich eine Vielzahl von zunehmend umfangreichen und spezifischen Kunden- bzw. Projektanforderungen lösen. So werden heute beispielsweise im Neubau- und Sanierungsbereich vermehrt Gebläsekonvektoren eingesetzt, um den Heiz- und Kühlbetrieb zu unterstützen. Dadurch lässt sich ein effektiver Kühlbetrieb unterhalb des Taupunkts realisieren (wichtig: Kondensatableitung sowie diffusionsdichte Dämmung der Vor- und Rückläufe sicherstellen und bereits in früher Bauphase berücksichtigen).

    Ein weiterer Vorteil spricht für die Kaskade: Käme nur eine einzelne Wärmepumpe zum Einsatz, würde die Kühlleistung beispielsweise während der Warmwasserbereitung unterbrochen. Die Auswirkung wären für die Bewohner der Immobilie unmittelbar zu spüren. Nicht so bei einer intelligenten Wärmepumpenkaskade: Hier übernimmt beispielsweise die eine Wärmepumpe die Warmwassererzeugung, während die andere für die Kühlung oder Heizung zur Verfügung steht. Besteht keine Warmwasseranforderung, können beide Wärmepumpen – je nach Anforderung – gleichzeitig kühlen und/oder heizen.

    Regelung einer ­Wärmepumpenkaskade

    Für den intelligenten Kaskadenbetrieb wird eine wärmepumpenübergreifende Regel­intelligenz benötigt. Ein Beispiel für einen solchen zentralen Manager ist das Kaskadenmodul Wolf KM-2 V2, das die Regelung von bis zu fünf Luft/Wasser-Wärmepumpen CHA-Monoblock übernimmt. Bei Bedarf ist auch eine Hybridkombination mit einem Zusatzwärmeerzeuger (z. B. einem Gas-Brennwertgerät) möglich.

    Für die Zuschaltung gibt es verschiedene Betriebsweisen sowie einen automatischen Führungswechsel für eine gleichmäßige Verteilung der Betriebsstunden. Ergänzend zum Kaskadenmodul ist eine gemeinsame Regelung für alle Wärmeerzeuger notwendig (wie z. B. das Bedienmodul Wolf BM-2 mit großem Farbdisplay).

    Eine Kombination von Wärmepumpenkaskade und Gas-Brennwerttherme (Gas-­Hybridheizung) lässt sich über die staatliche „Bundesförderung für effiziente Gebäude“ (BEG) mitfinanzieren. Erwähnenswert sind auch die Fördermöglichkeiten dezentraler und zentraler (Wohnraum-)Lüftungsanlagen wie z. B. der Wolf CWL-2, die einen signifikanten Beitrag zur Senkung der Gebäudeheizlast leisten. So können wiederum Wärmeerzeuger mit kleineren Leistungsgrößen eingebaut werden.

    Um flexibel hohe Ansprüche für Warmwasser, Heizung oder Kühlung zeitlich getrennt oder parallel zu erfüllen, werden die Wärmepumpen-Innenmodule an einen gemeinsamen Vorlauf angebunden.

    Bild: Wolf

    Um flexibel hohe Ansprüche für Warmwasser, Heizung oder Kühlung zeitlich getrennt oder parallel zu erfüllen, werden die Wärmepumpen-Innenmodule an einen gemeinsamen Vorlauf angebunden.

    Info

    Planungsbeispiel Kaskade

    Ein Modernisierer möchte ein Mehrfamilienhaus sanieren und dafür eine besonders leise Wärmepumpenanlage einbauen, weil nur wenig Abstand zum Nachbargrundstück vorhanden ist und die TA Lärm eingehalten werden muss. Eine Förderung des Sanierungsprojekts wird angestrebt.

    Die Vorlauftemperaturen des Heizkörpersystems betragen ca. 45 °C. Es werden auch die Fenster erneuert, weswegen nach der Maßnahme eine hohe Dichtigkeit des Gebäudes vorliegen wird. Zudem sind dem Hausbesitzer geringe Betriebskosten sowie ein zukunftsfähiges und umweltschonendes Kältemittel wichtig. Die Anlage soll mittels Fernwartung kontrolliert werden können.

    Die Vorgehensweise durch den Fachhandwerker:

  • Kundengespräch führen und individuelle Vorstellungen eruieren.
  • Die örtlichen bzw. bauseitigen Gegebenheiten überprüfen.
  • Den erforderlichen Heizleistungsbedarf analysieren. Ergebnis: Weil sich die nach dem Austausch der Fenster verbleibende Heizlast nicht mit einer einzelnen Wärmepumpe decken lässt, wird eine Kaskade mit zwei Luft/Wasser-Wärmepumpen CHA-Monoblock in Betracht gezogen, die mit dem langfristig verfügbaren und natürlichen Kältemittel R290 arbeiten. Es wurde zudem für jede Wohneinheit eine zentrale Wohnraumlüftung eingeplant, welche die erforderliche Heizlast reduziert.
  • Betriebsweise der Wärmepumpenkaskade definieren und das dafür benötigte Hydraulikschema des Herstellers unter Berücksichtigung der projektspezifischen Anforderungen auswählen. [1]
  • Passendes Wärmepumpenmodell ermitteln, wobei die Herstellerhinweise zur Aufstellung des Außen- und Innenmoduls der Wärmepumpe zu berücksichtigen sind. Diese lassen sich in der Regel der Montageanleitung oder auch einer entsprechenden Planungsunterlage entnehmen.
  • Überprüfung der Schalldruckpegel der Wärmepumpenkaskade zur Einhaltung der TA Lärm mittels Herstellerangaben. Sollten diese in der Planungsunterlage für eine Kaskade nicht angegeben sein, müssen sie berechnet werden. Die Überprüfung des Abstands zum Nachbargrundstück kann beispielsweise über den Schallrechner von Wolf oder des Bundesverbands Wärmepumpe (BWP) erfolgen. [2],[3]
  • Detailplanung und anschließende Angebotsstellung.
  • [1] „Hydraulik Assistent“ von Wolf www.bit.ly/sbz006

    [2] „Schallrechner“ von Wolf www.bit.ly/sbz007

    [3] „Schallrechner Wärmepumpe“ des BWP www.bit.ly/sbz008

    Autor

    M. Eng. Maximilian Schmidt 
    ist Market Launch Manager bei der Wolf GmbH, 84048 Mainburg, 

    Bild: Wolf

    Jetzt weiterlesen und profitieren.

    + SBZ E-Paper-Ausgabe – jeden Monat neu
    + Kostenfreien Zugang zu unserem Online-Archiv
    + Fokus SBZ: Sonderhefte (PDF)
    + Webinare und Veranstaltungen mit Rabatten
    uvm.

    Premium Mitgliedschaft

    2 Monate kostenlos testen