Springe auf Hauptinhalt Springe auf Hauptmenü Springe auf SiteSearch

Sicher ist sicher

Die europäische Trinkwasserrichtlinie 98/83/EG sowie die deutsche Trinkwasserverordnung (TrinkwV) schreiben den Schutz des Trinkwassers gesetzlich vor. Das bedeutet: die Planung, der Bau und der Betrieb von Trinkwasserinstallationen haben so zu erfolgen, dass Gefährdungen und Krankheiten durch die Installation nicht verursacht werden. Aktuelle Vorgaben und Richtlinien des Umweltbundesamts (UBA) und des Deutschen Vereins des Gas- und Wasserfachs (DVGW) fließen ebenfalls in diese Thematik mit ein. Hier den Überblick zu behalten, stellt oftmals eine Herausforderung dar.

Neueste Erkenntnisse zeigen, dass es in Trinkwasserinstallationssystemen von Gebäuden trotz einer guten Wasseraufbereitung zu einem Wiederaufkeimen von Mikroorganismen kommen kann, wenn geeignete Vermehrungsbedingungen durch Betrieb oder Planung der Anlage zustande kommen. Vor diesem Hintergrund ist es notwendig, sich mit den Themen Trinkwasserhygiene und Probenahme intensiv zu befassen. Die meisten Vorkommnisse, die zu einer Verunreinigung des Trinkwassers oder der Kontamination mit Krankheitserregern führen, resultieren aus dem Nichteinhalten der technischen Regeln sowie unzureichender Kontrolle und Maßnahmen zur Hygieneerhaltung.

Risikofaktor Legionellen

Vor allem Legionellen bergen eine große Gefahr für die menschliche Gesundheit. Nach Schätzungen des Umweltbundesamtes (UBA) erkranken jedes Jahr allein in Deutschland ca. 30 000 Menschen an einer Lungenentzündung, die durch Legionellen hervorgerufen wird. Die Sterberate von Legionellose in Deutschland liegt derzeit bei ca. 7 %. Bakterien vermehren sich in der Trinkwasserinstallation dort, wo Wasser stagniert und kein Wasseraustausch stattfindet. Dies ist zum Beispiel der Fall, wenn selten oder gar nicht genutzte Leitungen noch am Versorgungsnetz hängen oder andere technische Mängel vorliegen. So können Mietwohnungen, die über einen längeren Zeitraum nicht genutzt worden sind, zu einem Risikofaktor werden, denn im schlimmsten Fall kann das Trinkwassersystem des ganzen Hauses kontaminiert werden.

Legionellen können sich aber auch durch Bildung von Biofilmen lange Zeit an Oberflächen halten, wenn hierfür günstige Bedingungen vorhanden sind. Legionellen vermehren sich maßgeblich dann, wenn die Temperaturen im Warmwassersystem zwischen 25 und 50 °C liegen. Pseudomonas hingegen können sich auch unter Kaltwassertemperaturen in der Trinkwasserinstallation vermehren. Eine Übertragung ist im Prinzip durch Kontakt mit Leitungswasser möglich, wenn die Legionellen in tiefere Lungenabschnitte gelangen. Vor allem Duschen, Systeme wie Klimaanlagen, Luftbefeuchter, Whirlpools, Nebelerzeuger, Brunnen, etc. bergen die Gefahr einer Infektion.

Auf Grund des hohen Gesundheitsrisikos enthält die geänderte Trinkwasserverordnung einen technischen Maßnahmenwert von 100 KBE/100 ml (kolonienbildende Einheiten pro ml). Bei Überschreitung dieses Wertes müssen Maßnahmen zur hygienisch-technischen Überprüfung der Trinkwasserinstallation im Sinne einer Gefährdungsanalyse durch den Betreiber eingeleitet werden. Für die regelmäßige Überprüfung dieses Wertes schreibt die Trinkwasserverordnung systemische Untersuchungen für bestimmte Installationen vor.

Welche Trinkwassersysteme müssen beprobt werden?

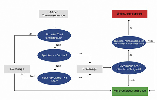
Die Trinkwasserverordnung schreibt regelmäßige, systemische Untersuchungen auf Legionellen für alle öffentlichen oder gewerblich genutzten Großanlagen im Sinne des DVGW-Arbeitsblattes W 551 vor. Der Begriff „systemisch“ verdeutlicht, dass es nicht um die Feststellung der Legionellenfreiheit an allen einzelnen Entnahmestellen geht, sondern um eine Stichprobe zur Feststellung einer möglichen Kontamination mit Legionellen in Teilen der Trinkwasserinstallation, die einen Einfluss auf eine größere Anzahl an Entnahmestellen haben kann – insbesondere in den zentralen Teilen der Installation wie Verteiler, Trinkwassererwärmungsanlage oder Zirkulationsleitungen. Auch an dieser Stelle spricht die geänderte Trinkwasserverordnung eine deutliche Sprache, so gilt es für Betreiber und Inhaber von Wasserversorgungsanlagen im Sinne des §3 der Trinkwasserverordnung (also nahezu alle öffentlichen oder gewerblich genutzten Trinkwasserinstallationen) wichtige Neuerungen zu beachten.

Die §§ 5 und 6 der Trinkwasserverordnung legen mit den mikrobiologischen und chemischen Anforderungen an das Trinkwasser die einzuhaltenden Grenzwerte und Parameter fest. Aber nicht nur die Grenzwerte sind neu festgelegt worden, sondern auch die Zeiträume und Stellen für deren Untersuchung. Es müssen regelmäßig Wasserproben entnommen und zur Untersuchung eingereicht werden. Davon betroffen sind z. B. Mehrfamilienhäuser, Schulen, Hotels, Wohnungsbaugesellschaften, Krankenhäuser, Pflegeeinrichtungen, Kindertagesstätten und Sportzentren. Im Sinne des Arbeitsblattes W551 ist eine Großanlage eine Anlage mit einem Warmwasserspeicher> 400 Liter oder einem Leitungsvolumen> 3 Liter. Die Untersuchungsintervalle für öffentliche Anlagen sind jährlich, für gewerblich genutzte Anlagen dreijährig.

In Deutschland wird das Trinkwasser durch unterschiedliche Sicherungssysteme auf dem Weg vom Wasserwerk bis hin zur Übergabe in die Hausinstallation geschützt. Für die Qualität des Trinkwassers ab der kommunalen Übergabestelle (Wasserzähler) bis zur tatsächlichen Entnahmevorrichtung (z. B. Zapfhahn) ist der Betreiber der Anlage verantwortlich. Er kann bei Nichteinhaltung der gesetzlichen Vorgaben strafrechtlich belangt werden.

Probenahmestellen und geschultes Personal

Die Auswahl der repräsentativen Probenahmestellen erfolgt durch eine Ortsbegehung oder auf Grund der vorhandenen Dokumentation der Trinkwasserinstallation in Abstimmung mit dem zuständigen Gesundheitsamt. Dabei müssen die Vorgaben des DVGW-Arbeitsblattes W 551 und des Umweltbundesamtes (UBA) beachtet werden. Laut Empfehlung des UBA ist die „Festlegung der Probenahmestellen durch hygienisch-kompetentes Personal (z. B. technische Inspektionsstellen, Fachplaner oder Installateurbetriebe) mit nachgewiesener Qualifikation zu treffen. Qualifikationsnachweise sind insbesondere Bescheinigung oder Zertifikat einer Schulung, z. B. nach VDI 6023 oder Nachweis einer DVGW-Schulung speziell zu Probenahmen zur systemischen Untersuchung auf Legionellen in Trinkwasserinstallationen“.

Die Trinkwasserverordnung unterscheidet hinsichtlich des Untersuchungsumfangs eine orientierende und eine weitergehende Untersuchung. Eine orientierende Untersuchung ist für eine erste Beurteilung des mikrobiologischen Zustands des Trinkwassers ausreichend. Hier sind an mindestens drei Stellen Proben zu entnehmen: am Abgang der Leitung für Trinkwasser (warm) vom Trinkwassererwärmer sowie am Wiedereintritt in den Trinkwassererwärmer (Zirkulationsleitung) und an der entferntesten Entnahmestelle pro Steigstrang (z. B. Waschbecken). Es müssen nicht an jedem Steigstrang Proben genommen werden. Es ist ausreichend, wenn die beprobten Steigstränge Aussagen über nicht beprobte Steigstränge zulassen (z. B. weil diese ähnlich gebaut sind oder gleich genutzt werden). Die Probe ist nach DIN EN ISO 19458 durchzuführen. Bei einer weitergehenden Untersuchung müssen zusätzlich Proben an jeder Zirkulationssammelleitung, an einzelnen Stockwerksleitungen und an Leitungsabschnitten mit Stagnation (z. B. Entleerungsleitungen oder selten benutzte Entnahmestellen) genommen werden.

Die Trinkwasserinstallation für Trinkwasser warm und, falls erforderlich, die Installation für kaltes Trinkwasser sind getrennt voneinander zu beproben. Die Beprobung von Mischwasser ist zu vermeiden, da hier die Probe verfälscht werden kann – da Legionellen z. B. nur in Warmwasser auftreten und das Kaltwasser die Bakterienkonzentration verdünnen würde. Die Probenahme muss im normalen Betriebszustand an allen geforderten Probenahmestellen am gleichen Kalendertag erfolgen.

Probenahme direkt am Eckventil

Damit Beprobungen nach der Trinkwasserverordnung fachgerecht und ohne große Bedienfehler hygienisch einwandfrei durchgeführt werden können, bieten Unternehmen wie Beulco eine umfangreiche Palette an Beprobungsvorrichtungen an. Neu im Programm ist der Probenahmeadapter für Eckventile. Dieser ermöglicht die Probenahme direkt an der Entnahmestelle des Verbrauchers (z. B. Waschbecken). Der Adapter ist für Neuinstallationen sowie für das Nachrüsten von bestehenden Installationen geeignet. Er wird zwischen dem vorhandenen Eckventil und dem Warmwasserzulauf (Flexschlauch oder Rohr) der Armatur eingebaut. Alle trinkwasserberührenden Werkstoffe sind völlig bleifrei und beeinträchtigen somit nicht die Probe. Durch die Verchromung kann der Adapter nach der Probenahme einfach in der Anlage verbleiben – hier fällt die Installation nur einmalig an.

Der Adapter besitzt einen eigenen individuellen Schlüssel für das Auf- und Zudrehen. Denn laut Vorgaben sind nur Kräfte von maximal 6 Nm beim Auf- und Zudrehen erlaubt, um Schäden zu vermeiden sowie Funktion und Dichtung nicht zu gefährden. Der mitgelieferte individuelle Betätigungsschlüssel garantiert, dass eine maximale Kraftübertragung von mehr als 4 Nm nicht überschritten wird – das Ventil dichtet bereits bei 2 Nm zuverlässig ab.

Fazit

Die Themen Trinkwasserhygiene und Probenahme werden auch in Zukunft eine große Bedeutung für alle Beteiligten der Handlungskette haben – Hersteller, Planer, Installateure und vor allem Betreiber der Anlagen. Der Einsatz von geeigneten Probenahmevorrichtungen sowie die Einhaltung der technischen Regeln ist unerlässlich für die Hygieneerhaltung des Trinkwassers und den Schutz der menschlichen Gesundheit. Weitere Infos zum Thema Trinkwasserbeprobung gibt es unter

www.beulco.de

Info

Auf den Punkt gebracht

Die Trinkwasserverordnung schreibt regelmäßige, systemische Untersuchungen auf Legionellen für alle öffentlich oder gewerblich genutzen Großanlagen vor (z. B. Mietshäuser, Krankenhäuser, Hotels, Sportzentren usw.). Eine Großanlage ist eine Trinkwasserinstallation mit einem Warmwasserspeicher, der mehr als 400 l fasst oder ein Leitungsvolumen von mehr als 3 l hat. Für die Trinkwasserhygiene ist der Betreiber bzw. Besitzer der Anlage verantwortlich und muss so für regelmäßige Überprüfungen sorgen. Die Probenahmestellen müssen von qualifiziertem und geschultem Personal in Abstimmung mit dem zuständigen Gesundheitsamt festgelegt werden. Die Auswahl der repräsentativen Probenahmestellen erfolgt nach dem DVGW-Arbeitsblatt W 551, also mindestens an der entferntesten Entnahmestelle pro Steigstrang, am Ausgang des Trinkwasser-Erwärmers und an der Zirkulationsleitung bei Eintritt in den Trinkwasser-Erwärmer.