Springe auf Hauptinhalt Springe auf Hauptmenü Springe auf SiteSearch
Im Wasser krabbelts

Legionellen — die unsichtbare Bedrohung

Ein erhöhtes Legionellenrisiko besteht überall dort, wo kein regelmäßiger und vollständiger Wasseraustausch stattfindet: in Großwohnanlagen, Schulen, Kindergärten, Krankenhäusern, Gaststätten und anderen Gemeinschaftseinrichtungen zum Beispiel. Auf Anlagen wie diese, aus denen Wasser für die Öffentlichkeit bereitgestellt wird, richten Gesundheitsämter ein besonderes Augenmerk. Die Trinkwasserverordnung §§ 4, 14 und 19 schreibt in öffentlichen Gebäuden sogar jährliche Untersuchungen auf Legionellen vor. Nicht ohne Grund: Unkontrolliert wachsende Keime können beim Menschen schwere Krankheiten auslösen, wie das Pontiac-Fieber und die Legionärskrankheit.

Während es sich beim Pontiac-Fieber um eine grippeähnliche Erkrankung handelt, liegt bei der Legionärskrankheit eine schwere Form der Lungenentzündung vor. Deshalb gehören Legionellen auch zu den Krankheitserregern, deren Nachweis meldepflichtig ist. Laut Aussagen des Robert Koch Instituts erkranken jährlich zwischen 6000 und 10000 Menschen an einer Legionellen-Infektion, wobei die Todesrate je nach Therapie und Grundleiden bei rund 15 % liegt.

Ab dem Wasserzähler liegt die Verantwortung beim Betreiber

Für Sanitärinstallateure oder Betreiber von Trinkwasseranlagen kann eine vernachlässigte Hygiene in Trinkwasseranlagen rechtliche Konsequenzen haben. Nach § 24 der Trinkwasserverordnung macht sich strafbar, wer vorsätzlich oder fahrlässig Wasser abgibt oder anderen zur Verfügung stellt, das nicht den Anforderungen der Trinkwasserverordnung entspricht. Ebenfalls macht sich strafbar, wer durch eine vorsätzliche Handlung Krankheiten oder Krankheitserreger nach §§ 6 und 7 des Infektionsschutzgesetzes verbreitet. Die entsprechenden Strafvorschriften sind in den §§ 74 und 75 des Infektionsschutzgesetzes geregelt und sehen Geld­strafen bzw. Freiheitsstrafen bis zu fünf Jahren vor.

Die möglichen Folgen neben rechtlichen Konsequenzen sind bei gewerblichen Betreibern erhebliche wirtschaftliche Schäden wie Duschverbote in Hotels oder Produktionseinschränkungen in Gewerbebetrieben. Ganz zu schweigen von daraus resultierenden Imageverlusten, falls auftretende Krankheiten auf mangelhafte Hygiene in Trinkwasserinstalla­tionen zurückzuführen sind. Besonders in Krankenhäusern oder Pflegeheimen können die Folgen gravierend sein, da immungeschwächte Menschen besonders sensibel auf Keime reagieren.

Hygiene-Risiken verbergen sich in jeder Trinkwasserinstallation

Planer und Installateure können eine Trinkwasserinstallation noch so perfekt geplant und in Betrieb genommen haben – wenn die Anlage vom Betreiber nicht bestimmungs­gemäß betrieben wird, besteht immer ein Risiko der Nachverkeimung. Einem erhöhten Hygiene-Risiko unterliegen Gebäude zum Beispiel, wenn in großen, verzweigten Wasserverteilungsanlagen kein regelmäßiger Wasseraustausch gegeben ist oder die Temperaturen falsch eingestellt sind. Dieses Risiko steigt weiter, wenn sich stagnierende Bereiche der Trinkwasserinstallation oder sogar Totleitungen darin verbergen. Auch eine mangelhafte Dämmung und die falsche Werkstoffauswahl stellen ebenso eine Gefahr dar wie verkalkte und rostige Leitungen. Denn Inkrustierungen im Rohr sind mit ihrer zerklüfteten Oberfläche ein ideales Besiedlungsgebiet für Keime.

Fachgerechte Auslegung von Trinkwasserleitungen

Die Auslegung von Neuanlagen beginnt mit der Auswahl geeigneter Werkstoffe nach DIN EN 12502. Die Leitungen sind so zu konzipieren, dass gemäß VDI 6023 Stagnationszeiten möglichst kurz gehalten und Totleitungen vermieden werden. Idealerweise liegt dabei die Hauptentnahmestelle am Ende der Installation. Trinkwassererwärmer und Rohrleitungen sollten so klein wie möglich, aber so groß wie nötig sein. Es ist zudem sinnvoll, bereits bei der Planung die Option einer manuellen Desinfektion mit einzubeziehen.

Gemäß der DIN 1988, Teil 7 ist es außerdem Pflicht, einen mechanisch wirkenden Schutzfilter einzubauen. Aus Gründen der ­Sicherstellung der Reinhaltung und des ­Komforts ist zu empfehlen, einen rückspülbaren Filter mit Silbersieb zu wählen, der für eine zusätzliche Keimschutzprophylaxe sorgt. Des Weiteren sollte beachtet werden, dass der Temperaturunterschied zwischen Ausgang Warmwasserbereiter und Rückführung der Zirkulationsleitung nicht über 5 °C liegt.

Um die Hygiene von Altanlagen zu optimieren und das Stagnationsrisiko zu minimieren, sollten alle Totstränge und Wasser­säcke abgetrennt werden. Die hydraulische und thermische Durchströmung der Warmwasserverteilung muss durch den fachgerechten Einbau und Betrieb von Regelarmaturen sichergestellt werden. Zudem ist es sinnvoll, die Warmwasserspeicherinhalte auf das Notwendige zu begrenzen.

Hygienische Installation und ­Inbetriebnahme

Ob bei der Sanierung von Altanlagen oder der Installation von Neuanlagen: Weder Schmutz noch Bakterien dürfen in das System eingebracht werden. Abhilfe schaffen neben der sauberen Lagerung der zu installierenden Komponenten, wie Rohrleitungen und Armaturen, das Tragen von Einmalhandschuhen bei Reparaturen, die Desinfektion von Werkzeugen und Geräten sowie die Verwendung geprüfter, vormontierter Geräte. Aus diesem Grund werden übrigens auch von renommierten Herstellern die Enthärtungsanlagen bereits werksseitig harzbefüllt geliefert. Die unhygienische Harzbefüllung vor Ort entfällt.

Grundvoraussetzung für hygienisches Trinkwasser

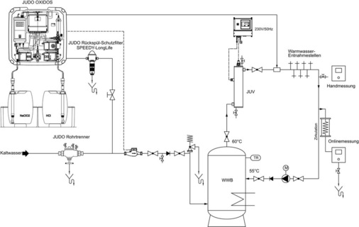
Die gezielte Zudosierung von Minerallösung bietet bei zu weichem, aggressivem Wasser sicheren Schutz vor Korrosion. Ist das Wasser zu hart, schaffen Anlagen zur Wasserenthärtung oder für den alternativen Kalkschutz Abhilfe. Wenn bei bestehenden Systemen eine akute Verkeimungsproblematik mit den üb­lichen Maßnahmen nicht zu beseitigen ist, kann es auch sinnvoll sein, eine Anlage einzusetzen, die gemäß DVGW W 224 Chlordioxid erzeugt und gleichzeitig mengenproportional in das Trinkwasser dosiert. Chlordioxid ist ein wirksames Trinkwasser-Desinfektionsmittel im Kampf gegen Keime und Legionellen. Es besitzt eine gute Depotwirkung, baut Keime ab und vermindert deren Neubildung durch Verminderung des auf der Rohrinnenfläche befindlichen Biofilms.

Auch eine permanente UV-Bestrahlung kann zur Legionellenverminderung bzw. zur Verlängerung notwendiger Desinfektionsintervalle eingesetzt werden. UV-Entkeimungsanlagen stellen eine sichere Keimbarriere dar und unterstützen die Keimreduzierung.

Bestimmungsgemäßer Betrieb

Legionellen vermehren sich vor allem zwischen 30 und 45 °C – ein Temperaturbereich, den es zu vermeiden gilt: Trinkwassererwärmer sollten nach DVGW W 551 auf eine Dauertemperatur von mindestens 60°C eingestellt werden, Kaltwasser sollte so kalt wie möglich sein. Rohre sollten zudem gut gedämmt werden. Gegebenenfalls können Zirkulationssysteme und/oder Begleitheizungen integriert werden.

Installateure und Planer sollten den Betreiber gemäß DIN 1988-8 auf seine Pflichten hinweisen und sich dies möglichst schriftlich bestätigen lassen. Dem Betreiber muss vermittelt werden, dass Planung und Inbetriebnahme lediglich die Grundlage der Wasser­hygiene darstellen, diese nur dann wirklich sichergestellt ist, wenn er das Trinkwasser­system bestimmungsgemäß betreibt.

Standdesinfektion nach DVGW-Arbeitsblatt W 291

Für die erfolgreiche Sanierung eines legionellenkontaminierten Systems mittels chemischer Desinfektion ist eine diskontinuier­liche Zugabe des Desinfektionsmittels in ­hoher Konzentration erforderlich (Standdesinfek­tion). Zur Durchführung der Standdesinfek­tion wird das Desinfektionsmittel mit ­einer mechanischen Dosierpumpenanlage in das zu sanierende System eingebracht. Empfohlen wird eine Desinfektionsmittelkonzentra­tion von 6 bis 20 mg/l Chlordioxid. Die Lösung verbleibt für mindestens zwölf Stunden im vollständig gefüllten Leitungsabschnitt. Dabei ist eine Trennung der zu desinfizierenden Rohrleitungen von in Betrieb befind­lichen Rohrleitungen unerlässlich.

Die Konzentration der Desinfektionsmittellösung und die Mindestkontaktzeit sind von der Zehrung des Wassers abhängig. Dabei soll Chlordioxid am Ende der Einwirkzeit mindestens noch nachweisbar sein, bevorzugt für einen sicheren Sanierungserfolg ist jedoch eine Mindestkonzentration von 6 mg/l am Ende der Desinfektion. Es empfiehlt sich, die Chlordioxidzehrung regelmäßig, z.B. alle drei Stunden zu prüfen. Nach Beendigung der Desinfektion ist das eingesetzte Mittel nachweislich wieder auszuspülen.

Fazit

Für eine optimale Trinkwasserhygiene gilt es, einiges zu beachten: z.B. durch fachgerechte Auslegung und entsprechende Wasseraufbereitung die Grundlage für saubere Rohrleitungen zu schaffen, auf Hygiene bei Inbetriebnahme und Wartung zu achten sowie im Falle der Kontaminierung schnell und souverän zu handeln. Doch das alles genügt nicht, wenn die Anlage nicht bestimmungsgemäß betrieben wird. Hier ist letztendlich der Betreiber gefragt. Dabei müssen Planer oder Installateure ihrer Hinweispflicht nachkommen und sich dies in einem Übergabeprotokoll bestätigen lassen.

Autor

Dipl.-Ing. (FH) Stefan Gölz ist Teamleiter Industrie- und Gebäudetechnik bei der Judo Wasseraufbereitung GmbH in 71351 Winnenden, Telefon (0 71 95) 6 92-0, Telefax (0 71 95) 6 92-1 10, https://judo.eu/