Springe auf Hauptinhalt Springe auf Hauptmenü Springe auf SiteSearch

SBZ-Serie Trinkwasser-Installation: Teil 2 – Fragen zum Praxisalltag

Es gilt der Grundsatz, dass Trinkwasser-Installationen über den gesamten Lebenszyklus sicher und hygienisch einwandfrei betrieben werden können, wenn sie nach den allgemein anerkannten Regeln der Technik (a. a. R. d. T.) geplant, gebaut und betrieben werden. Voraussetzung ist, dass Installateure diese kennen und in ihrer alltäglichen Praxis anwenden. Allerdings stoßen sie dabei nicht selten auf schwierige Rahmenbedingungen und einige Herausforderungen.

Wie lässt sich prüfen, ob eine 40 Jahre alte Trinkwasserleitung noch in Ordnung ist?

Im Vorfeld gilt es zu klären, ob die Trinkwasser-Installation zum Zeitpunkt der Abnahme dem damals gültigen Regelwerk entsprochen hat und bestimmungsgemäß betrieben wird. Sollten bei den vorgeschriebenen Wartungsarbeiten nach DIN EN 806-5 und unter Beachtung der Herstellerangaben Auffälligkeiten festgestellt werden, ist der Betreiber darauf hinzuweisen.
Neben der Untersuchung nach Trinkwasserverordnung (TrinkwV) sind anlagenspezifisch weitere chemische Untersuchungen durchzuführen, um eventuelle unzulässige Belastungen durch eingesetzte Werkstoffe, Apparate und Anlagenteile auszuschließen. Mehr Informationen dazu gibt es im BTGA-Praxisleitfaden„Gefährdungsanalyse in Trinkwasser-Installationen“. Darin ist neben der ereignisorientierten Gefährdungsanalyse (also im Kontaminationsfall) auch die systemorientierte Gefährdungsanalyse beschrieben, die hier anzuwenden wäre.

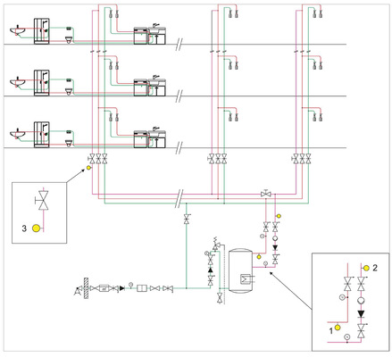
Welche Verlegeart (Ring- oder Reihenleitung, mit oder ohne Spülstation) empfiehlt sich für ein Mehrfamilienhaus? Was passiert bei Wohnungsleerstand bzw. während des Urlaubs der Mieter?

Die Auswahl der Verlegeart und der Spüleinrichtung erfolgt immer anlagenspezifisch. In den meisten Fällen gibt es mehrere Möglichkeiten für eine Planung und Ausführung, die einen bestimmungsgemäßen Betrieb sicherstellen. Grundsätzlich ist die durchgeschleifte Verlegeart mit dem höchstfrequentierten Verbraucher am Ende zu empfehlen. Für den bestimmungsgemäßen Betrieb einer vermieteten Wohnung ist der Betreiber verantwortlich. Er muss diesen auch in der Abwesenheit sicherstellen.

Wie erfolgt der Anschluss an eine Hygienespülung? Was muss bei der Planung und Installation berücksichtigt werden?

Hier empfiehlt sich eine Reiheninstallation, in der die Hygienespülung endständig eingebaut ist. So ist sichergestellt, dass bei allen Verbrauchern ein regelmäßiger Wasseraustausch stattfindet. Alternativ kann die Installation einer Hygienespülung auch in einer Ringleitung erfolgen. Hier sollte die Hygienespülung möglichst nahe an der
„hydraulischen Mitte“ eingesetzt werden, damit beim Spülvorgang eine Durchströmung auf beiden Seiten stattfinden kann. Grundsätzlich gilt: Die Bestimmung der Spülzeiten für den geforderten Wasseraustausch sowie der geforderten Spülintervalle setzt immer die Kenntnis der Wasserinhalte voraus. In jedem Fall sollten auch diese Anforderungen im Raumbuch fixiert werden.

Kommt mit Blick auf eine Hygienespülung auch eine T-Stück-Installation infrage?

Das ist nicht empfehlenswert, da keine Ausspülung im Anschlussbereich der nicht genutzten Verbraucher sichergestellt werden kann.

Darf die letzte Zapfstelle in einer Reihenleitung, die manuell gespült werden muss, eine Dusche sein?

Da die Dusche bekannterweise die meisten Aerosole erzeugt, ist sie für den letzten Verbraucher in einer Reihenleitung nicht optimal geeignet. In der Regel wird in einem Sanitärraum der Waschtisch am häufigsten benutzt. Insofern empfiehlt es sich, diesen als letzten Verbraucher zu setzen.

Ist das Spülen mittels Spülkompressor vor Inbetriebnahme vorgeschrieben?

Nein. Sofern keine Verunreinigungen in der Trinkwasser-Installation gegeben sind (z. B. durch Flussmittelrückstände bei gelöteten Kupferrohr­installationen), reicht das Spülen mit Trinkwasser unter Leitungsdruck aus.

Wie kann hygienekonform und wirtschaftlich im Mehrfamilienhaus eine Außenzapfstelle des Innenhofes inkl. Wasserzähler an die Trinkwasser-Installation angeschlossen werden?

Hierzu gibt es mehrere Lösungsansätze, welche jedoch immer anlagenspezifisch zu betrachten und hinsichtlich ihrer Umsetzbarkeit zu prüfen sind:

  • Einzelzuleitung mit endständiger Spüleinrichtung
  • Einschleifen in die Trinkwasser-Installation mit ausreichend nachgeschaltetem Verbrauch
  • Strömungsteiler.
  • Wichtig: Soll beispielsweise ein Hochdruckreiniger an eine Außenzapfstelle angeschlossen werden, ist ein Systemtrenner vorzusehen.

    Gibt es Anwendungsbereiche, in denen Edelstahl als Werkstoff für die Installation vorgeschrieben ist (z. B. Krankenhäuser o. Ä.)?

    Die Vorgabe eines Werkstoffes für die Trinkwasser-Installation ist normativ nicht gegeben, allerdings kann eine entsprechende Forderung durchaus durch den Auftraggeber oder späteren Betreiber erfolgen.

    Wie sieht es bei Dichtungswerkstoffen aus? Gibt es klassische Werkstoffe, die sich in den letzten Jahren durchgesetzt haben? Hier spielen Kriterien wie Hygiene, Temperatur und Beständigkeit eine Rolle. Welche Regelwerke sind dafür relevant?

    Vorab ist beim Thema Temperatur und Beständigkeit wichtig, dass hier die jeweiligen Herstellernachweise im Hinblick auf die Eignung für den Einsatz in Trinkwasser-Installationen berücksichtigt werden müssen. Die Grundlagen dafür bilden die nationalen Mindestanforderungen, welche in den Prüfstandards berücksichtigt sind.

    Mit der 2. Änderungsverordnung zur TrinkwV im Dezember 2012 wurde das Umweltbundesamt (UBA) ermächtigt, verbindlich geltende Bewertungsgrundlagen für Materialien und Werkstoffe im Kontakt mit Trinkwasser festzulegen. In diesen Bewertungsgrundlagen werden die sog. UBA-Positivlisten geführt. Darin sind alle Werkstoffe gelistet, die aus hygienischer Sicht in Kontakt mit Trinkwasser als unbedenklich gelten.

    Ist es ausreichend, eine Probenahmestelle im „Keller“ vor dem Steigstrang zu installieren?

    Die Anzahl und Anordnung der Probenahmestellen ist grundsätzlich unter Berücksichtigung des DVGW-Arbeitsblattes W 551 vorzunehmen. Bei einer weiterführenden Beprobung (aufgrund einer festgestellten Kontamination bei der orientierenden Prüfung) können weitere Probenahmestellen in Abstimmung mit dem Gefährdungsanalysten und/oder Gesundheitsamt festgelegt werden.

    Wer darf eine Gefährdungsanalyse erstellen?

    Eine Gefährdungsanalyse darf durchführen:

  • Wer über ein einschlägiges Studium bzw. eine entsprechende Berufsausbildung verfügt und fortlaufende berufsbegleitende Fortbildungen nachweisen kann. Hierzu gehören z. B. Schulungen nach VDI/DVGW 6023, Kategorie A, Fachkunde Trinkwasserhygiene des ZVSHK und DVGW-Fortbildungen zur Trinkwasserhygiene.
  • Wem die a. a. R. d. T. und Kommentierungen im aktuellen Stand vorliegen und bekannt sind.
  • Wer Anlagenkomponenten und deren Zusammenwirken innerhalb der gesamten Trinkwasser-Installation beurteilen und mögliche Gefahren erkennen kann (aus BTGA-Praxisleitfaden „Gefährdungsanalyse in Trinkwasser-Installationen“).
  • Die Gefährdungsanalyse darf nicht durchführen, wer an der Planung, dem Bau oder dem Betrieb der Trinkwasser-Installation beteiligt war oder ist. Damit soll eine Befangenheit vermieden werden.

    Stimmt es, dass eine thermische Desinfektion den Keimherd in der Trinkwasser-Installation unter Umständen nicht beseitigen, sondern diesen sogar zusätzlich vergrößern kann?

    Jedes Objekt muss individuell bewertet und dann die geeignete Maßnahme definiert werden. Dabei sind zahlreiche Faktoren zu berücksichtigen, wie etwa:

  • verbaute Materialien
  • Alter der Anlage
  • Möglichkeit der thermischen Längendehnung
  • Intensität der Verkeimung
  • Art der Verkeimung
  • Dicke des Biofilms.
  • Grundsätzlich gilt: Eine Desinfektionsmaßnahme ist nach DVGW-Arbeitsblatt W 551-2 (vormals DVGW-Arbeitsblatt W 556) nur dann nachhaltig wirksam, wenn die Ursache für die mikrobielle Kontamination beseitigt wurde. Zu beachten ist dabei, dass sich bei der Durchführung der thermischen Desinfektion andere Bereiche erwärmen können, was dort durchaus zu Problemen führen kann.

    Lässt sich die Kaltwassertemperatur immer auf maximal 25 °C begrenzen?

    Für Kaltwassertemperaturen innerhalb einer Trinkwasser-Installation werden grundsätzlich maximal 25 °C gefordert. Diese Temperaturgrenze ist aufgrund technischer Gegebenheiten innerhalb eines Gebäudes nicht an jeder Stelle immer zu 100 % einzuhalten. So kann es z. B. innerhalb der Vorwandinstallation zu einer zeitweiligen Temperaturüberschreitung kommen. Selbst mit normkonformen Dämmmaßnahmen kann sich Trinkwasser kalt (PWC) bei einer Umgebungstemperatur von über 25 °C entsprechend erwärmen. Hier sollte durch eine thermische Entkopplung eine Verlegung von PWC-Leitungen in Umgebungen mit hohen Temperaturen verhindert werden. Zudem gilt: Die Ausspülrate muss höher sein als die Wachstumsrate von Bakterien, was durch einen bestimmungsgemäßen Betrieb gewährleistet wird. Wasserinhalte sind zu minimieren.

    Ist eine Zirkulationsleitung (PWH-C) in Wohnungen Pflicht?

    In Wohngebäuden sind Zirkulationsleitungen immer dann vorzusehen, wenn der Leitungsinhalt der nicht zirkulierenden Warmwasserleitungen 3 l überschreitet.

    Wie wird eine Zirkulationspumpe im Bestand bemessen?

    Nach einer Systembestandsaufnahme wird ein Strangschema erstellt und eine Berechnung durchgeführt, um hiernach die erforderliche Pumpendimensionierung vornehmen zu können. Die Pumpe muss dabei für den hydraulisch ungünstigsten Kreis ausgelegt sein. Die restlichen Kreise, die hydraulisch günstiger liegen und damit geringere Druckverluste aufweisen, werden durch Ventile abgedrosselt.

    Ist eine Dämmung von Warmwasserleitungen (ohne Zirkulation) zu empfehlen?

    Das Legionellenwachstum in abkühlenden Warmwasserausstoßleitungen hängt stärker von geringen Änderungen bei der Umgebungstemperatur ab als von der Dämmung. Mit Blick auf mögliche Energieeinsparungen und Komfortgewinne ist es durchaus erwägenswert, Ausstoßleitungen zu dämmen. Zusätzlich verringert die Maßnahme auch den Wärmeeintrag auf die Kaltwasserleitung.

    Autor
    Dietmar Stump ist Baufachjournalist und Inhaber des Pressebüros DTS.

    Bild: DTS

    Jetzt weiterlesen und profitieren.

    + SBZ E-Paper-Ausgabe – jeden Monat neu
    + Kostenfreien Zugang zu unserem Online-Archiv
    + Fokus SBZ: Sonderhefte (PDF)
    + Webinare und Veranstaltungen mit Rabatten
    uvm.

    Premium Mitgliedschaft

    2 Monate kostenlos testen